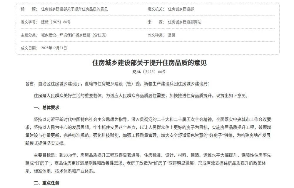
为系统推进安全、舒适、绿色、智慧的“好房子”建设,持续满足人民群众基本住房需求与多样化改善性住房需求,近日,市住建局组织召开全市“好房子”建设专题培训会议。各区镇房产部门负责人、全市主要房地产开发企业代表及住建局相关科室负责人、青年骨干等参加培训。 培训邀请行业资深专家进行授课,紧扣新时期住房发展主题,涉及“好房子”业务洞察与研究、房企“好房子”体系与案例、AI赋能地产营销升级三大模块内容。通过集中授课,帮助参会人员拓宽思路、掌握方法,构建共建共治共享的“好房子”建设生态,为我市房地产业平稳健康发展和市民居住品质提升注入专业力量。 2025年5月1日,我国“好房子”建设领域的关键国家标准《住宅项目规范》正式实施,标志着我国住房建设全面迈入新发展阶段。 2025年12月31日,住房城乡建设部发布《关于提升住房品质的意见》,明确提出以“让人民群众住上更好房子”为目标,实施房屋品质提升工程。该意见坚持增量建设与存量更新并重,着力完善标准体系,强化科技支撑,加强工程质量管理,持续扩大安全、舒适、绿色、智慧的“好房子”供给,为构建房地产发展新模式提供坚实支撑。 在苏州,“两智一全”住宅正成为推动高品质住房建设的重要实践路径。该模式以智能建造为基础、智慧品质为核心、全生命周期管理为保障,系统性提升住宅的科技含量、居住品质与可持续发展能力。目前,全市已有6个项目被纳入“两智一全”试点范畴,为住宅建设转型升级率先探路。 下一步,市住建局将以此次培训为新起点,持续推进“好房子”建设,推动安全、舒适、绿色、智慧理念贯穿住房全流程,鼓励应用新技术、新工艺,发展绿色建筑、智能家居,以创新提升品质,完善政府引导、企业主体、社会协同机制,凝聚多方力量共同打造“好房子”样板。 - END -

(来源:宜居昆山)